Campaign: Project undertaken as part of my certificate course in Web, Interaction and UX Design at Griffith College in 2021
Project team members: Ruby Corcoran, Justin Molloy and I, Susan Sweeney.
Project Description: To research, analyse and create a prototype in an industry or service of our choosing that is in need of development or improving for the consumer.
The Problem: From brainstorming with my team, we understood that we all shared a common consumer frustration which is purchasing products at a grocery store only to discover the same product is on offer or at a reduced price at another outlet. This can be extremely frustrating and costly for the consumer especially on higher-priced items such as beauty products, alcohol, tea/coffee etc.
The Result: From our research, we successfully developed a prototype called Shop Smarter. Shop Smarter, is a real-time price comparison app lets consumers compare thousands of products from Ireland’s leading grocery stores all in one place.
All you have to do is activate the lowest price, present the Shop Smarter QR Code at the till and build your points to earn additional savings. It's the smarter way to save on your grocery bills.
See below, our extensive research, branding, development and testing that brought the prototype Shop Smarter to fruition.
The Question Board
USP Assessment 
Attitude V Behaviour
Insights V Validation
Qualitative V Quantitive
Online Survey
To create a successful application it is imperative to assess the user's wants and needs. A robust survey helps to analyse the user’s insights/feedback and provides design direction — it can also expose a gap in the market. 
The online survey asked users about their grocery shopping behaviours. Such questions included: How often do you go grocery shopping? What is the main reason for shopping in that particular supermarket? Which supermarkets have the best loyalty programs? etc.
From the 105 responses we received, we were able to focus our research on an application that provided rewards and compared supermarket prices in a central location.
The responses collated from Question 5 & 6 demonstrate that Irish consumers have no loyalty towards a particular store and that their shopping behaviour is persuaded by stores that that offers the best value for money.
The responses collated from Question 9 & 10 show that Irish consumers are engaged with various loyalty schemes and that they are favouring a digital approach.
The response collated from Question 18 which shows that Lidl is the preferred application provides a good foundation for our design direction. The results from Question 19, in particular Option1 which shows over 70% of users consider special offers very important, again reinforces the need to develop an app that encourages consumers to shop smarter.
User Interviews and Key Findings
Six Personas
Empathy Map
Customer Problem Statement
Customer Journey Map
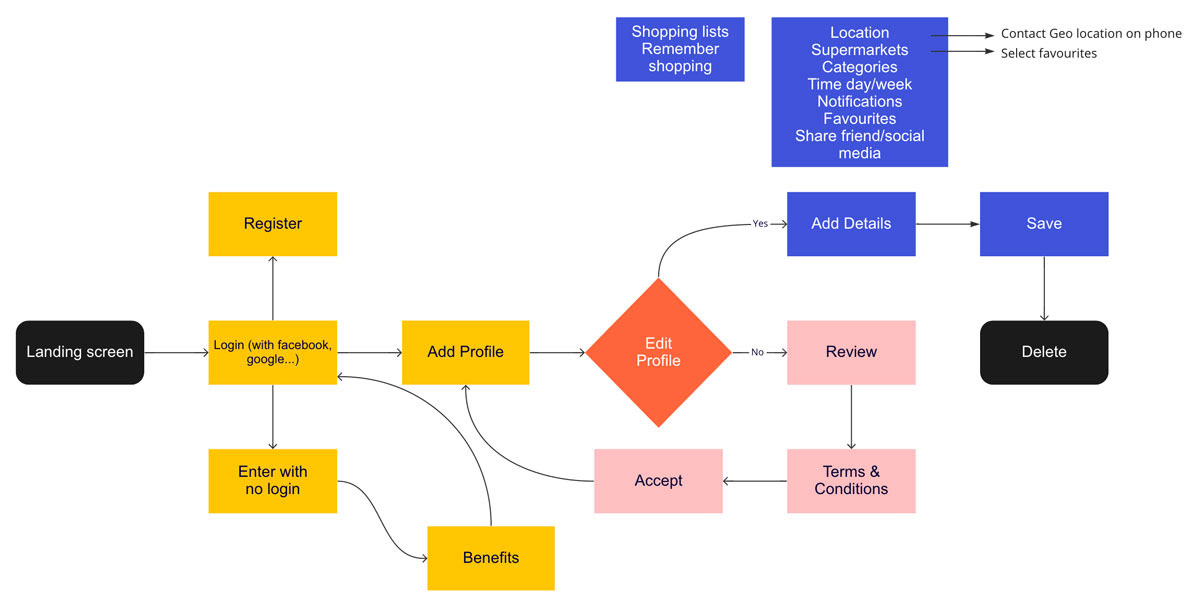
User Flow Diagram
Wireframe Sketches
Low-fi Wireframe
Story Board
Scenario One
Scenario 
Ruth pops into the supermarket on her way home from work to pick up a few bits. She walks past the tea and coffee aisle and notices that the coffee that she normally buys is half price. This frustrates her as she has just bought the same coffee in another supermarket a couple of days earlier, at the full price. 
Action 
When Ruth gets home she opens up the Smart Shopper app, signs in and searches coffee, she scrolls to her preferred brand and adds it to her favourites. She has her favourites set for send notifications. So when the coffee becomes available at a discounted price or on promotion she will now receive a notification informing her of when and where. She is now happy knowing that she can save money in the future
Scenario Two
Scenario
Jeanne is a 65 year old woman who lives in Avoca with her dog. She does not consider herself tech savvy but owns a smart phone and has a Facebook account so she can keep in touch with her daughter and grandchildren who live abroad.
Jeanne likes to make savings where she can especially when it comes to Oscar’s dog food and her Kenco coffee. 
Nothing annoys Jeanne more than buying her favourite products in one store only to discover they are at a lower price in another.
Action 
Jeanne downloads the Shop Smarter app. She is brought to a login in page which suggests connecting to her Facebook account. 
Once tapping her Facebook account Jeanne is brought to the homepage. She takes comfort that there is a help icon at the bottom of the page but she feels the app is easy to navigate and feels confident to use it without the need for help.
Jeanne clicks the button for coffee and begins to scroll down to see the various offers. Seeing that her Kenco coffee is down in price in Dunnes, she immediately taps into the product where she is met with a huge green button to activate. Jeanne activates the button and a pop up message instructs her to use the QR code, which is located at the bottom of the screen, at the till. 
Jeanne goes to Dunnes, finds her Kenco coffee and presents her QR code to scan at the till.
Jeanne leaves Dunnes very happy knowing that the app reflected the same price in store and that she has paid the lowest price for her coffee.
Scenario Three
Scenario 
Dermot is a single father of three children under 10. To make savings on his grocery bill Dermot regularly checks store websites/apps for the latest offers. 
Dermot does not have brand loyalty so his shopping habits are purely influenced by store offerings.
Dermot typically buys in bulk to make further savings and does not mind driving an extra 20 kms if it meant getting better value for his money.

Action 
When Dermot finally gets his kids to bed, he checks his family WhatsApp group and sees a message from his sister who has recommended a new app that helps consumers make better savings on their grocery shop.
Intrigued by her recommendation, Dermot follows the app link his sister included and proceeds to download the Shop Smarter app. Within seconds of downloading the app, Dermot clicks on the login page and enters his details including name and email address and agrees to the T&C’s and sharing his geolocation. For further authentication, Dermot is prompted to share his number to which a password is sent to his phone.
Dermot notices that he has received a text message which the app promptly recognises and automatically updates allowing Dermot to continue using the app without leaving. 
Upon entering the home page, Dermot is met with a pop up that invites him to see how the app works. Being tech savvy, Dermot declines and proceeds to check the stores and the products that he likes. Immediately, Dermot sees an offer on his preferred shampoo – Alfaparf – in his local Tesco. His eldest daughter who has sensitive skin requires this product which can be quite pricey at the best of times.
Seeing that it is down in price Dermot is very happy that he is going to make a saving. He taps the item to make the saving and will produce his QR code (that is located at the bottom of the app page) at the till when he visit’s Tesco in the next few days. This product will enter his favourites section and will automatically be notified when the offer returns. 
Dermot regularly checks the Shop Smarter app and has noticed an increase in his savings. He is a very happy dad.
User Testing
Upon analysing our user testing results, Jeanne, who is colourblind had some difficulty navigating the Smart Shopper application. Although user accessibility has been at the forefront of our design (our use of contrasting colours, bold text, item descriptions etc.), we know that it could be further improved by including a dot/cue on the active screen which would provide greater assistance to those who are colourblind.  The other two participants, Ruth and Dermot both completed the tasks without any issues. 

Brand Identity
 The brand identity of Shop Smarter is clean and effortless. The sans serif font coupled with the blue/green gradient evokes ease of use, trust, dependable and growth. In addition, the bold line that separates the names reflects that of the magnetic strip on a credit card.
Conclusion
We have successfully developed an application that meets our users needs. From our extensive research we identified a gap in the market for a business that offers a real-time price comparison app that compares thousands of products to find the lowest price in Ireland’s leading supermarkets. With simple navigation and activation, the smart shopper can shop with ease knowing that they are getting the best value for money all the while building points to earn additional savings. 
It is clear Smart Shopper is the smarter way to save.
Back to Top